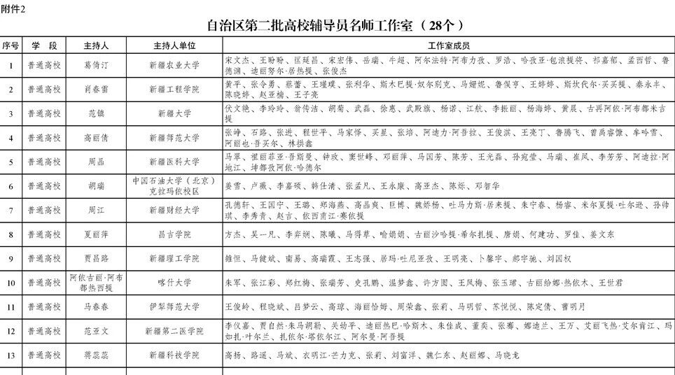
近日,自治区教育厅下发了《关于第二批思政课名师工作室、第二批高校辅导员名师工作室和首批心理健康教育名师工作室评选结果的公示》,金年会jinnianhuicom陈艳芬主持的思政课名师工作室、陈雪雅主持的辅导员工作室分别进入自治区第二批思政课名师工作室公示名单、自治区第二批高校辅导员名师工作室公示名单。







此次思政课教师名师工作室、高校辅导员名师工作室的获批,是教育主管部门对我院思政工作质量的高度认可,更是学院落实“立德树人” 根本任务的重要成果。下一步,学院将以自治区工作室为平台,推动思政课改革创新,实现内涵式发展,加强辅导员队伍建设,推动思政教育与学生成长深度融合,为培养担当民族复兴大任的时代新人注入强劲动力!