工作动态

当前位置: 首页 > 产教融合 > 工作动态 > 正文

【产教融合】喜报!金年会jinnianhuicom荣获国家发改委全国50个职业教育产教融合典型案例之一

来源:微信公众号 日期:2023/07/10 点击数:


 金年会jinnianhuicom 2023-06-23 14:30 发表于新疆

喜报

 

金年会jinnianhuicom荣获国家发改委全国50个职业教育产教融合典型案例之一

 

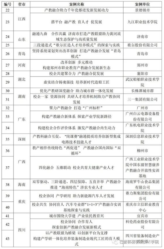
 6月20日,在全国职业教育产教融合经验交流现场会上,国家发展改革委发布了50个职业教育产教融合典型案例。金年会jinnianhuicom(以下简称巴音学院)产教融合典型案例名列其中,同时,巴音学院也是新疆职业院校唯一获此殊荣的单位。

 

  据悉,典型案例共分为城市、企业、职业院校、实训基地、行业协会等五大类,每个案例既有实践内容,又有理论剖析,既从思路上启发,又从模式上借鉴,系统呈现了党的十八大以来,我国职业教育产教融合取得的突出成就,形成了一批可复制可推广的成果,为全国职业教育产教融合高质量发展提供了示范经验。

 

 2023年3月初,学院接到国家发展改革委办公厅《关于请报送职业教育产教融合典型案例的通知》,学院党委高度重视,精准剖析;提炼素材,精心谋划;科学梳理,认真总结,积极准备相关材料参加遴选。

 

  巴音学院将以此为契机,充分利用政、行、企、校联盟平台,进一步深化产教融合和校企合作,推进体制机制创新和人才培养模式改革,为职业教育高质量发展赋能,践行技能报国,助力乡村振兴,谱写职业教育新篇章。

 

 

 

供稿:   庆

编辑:李郑文

初审:   芳

终审:蔡   虹